跳到主要內容區塊
網頁置頂
回首頁
回防檢署
首長信箱
搜尋
熱門:
非洲豬瘟
中央災害應變中心
防疫
檢疫
入境
回首頁
回防檢署
網站導覽
首長信箱
搜尋
熱門:
非洲豬瘟
中央災害應變中心
防疫
檢疫
入境
最新消息
認識非洲豬瘟
非洲豬瘟介紹
非洲豬瘟專區(農業部獸醫研究所)
非洲豬瘟懶人包
國際疫情現況
中國大陸現況
國際疫情現況
近三年曾發生非洲豬瘟之國家(地區)一覽
防檢疫措施
防疫檢疫須知
檢疫作為
防疫作為
相關法規
預防非洲豬瘟消毒方式及可選用消毒劑種類
重要會議
中央災害應變中心會議
中央前進應變所會議
邊境管制暨宣導組會議
作戰計畫工作小組會議
世界動物衛生組織(WOAH)相關會議
大事紀
宣導資料
影音專區
平面文宣
FAQ
防疫夥伴
防疫機關
查緝機關
本署轄區機關資料
相關連結
首長信箱
防疫小尖兵
Youtube
:::
最新消息
認識非洲豬瘟
非洲豬瘟介紹
非洲豬瘟專區(農業部獸醫研究所)
非洲豬瘟懶人包
國際疫情現況
中國大陸現況
國際疫情現況
近三年曾發生非洲豬瘟之國家(地區)一覽
防檢疫措施
防疫檢疫須知
檢疫作為
防疫作為
相關法規
預防非洲豬瘟消毒方式及可選用消毒劑種類
重要會議
中央災害應變中心會議
中央前進應變所會議
邊境管制暨宣導組會議
作戰計畫工作小組會議
世界動物衛生組織(WOAH)相關會議
大事紀
宣導資料
影音專區
平面文宣
FAQ
防疫夥伴
防疫機關
查緝機關
本署轄區機關資料
相關連結
首頁
>
非洲豬瘟資訊專區
>
重要會議
>
邊境管制暨宣導組會議
>
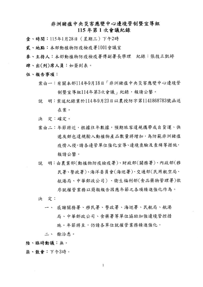
非洲豬瘟中央災害應變中心邊境管制暨宣導組115年第1次會議紀錄
首頁
重要會議
邊境管制暨宣導組會議
非洲豬瘟中央災害應變中心邊境管制暨宣導組115年第1次會議紀錄
非洲豬瘟中央災害應變中心邊境管制暨宣導組115年第1次會議紀錄
發布日期:115-01-28
修改日期:115-03-19
〈 返回上頁
回到首頁 〉
Top